找回密码
 立即注册
澳门威尼斯人
U8
U18
海燕招商
A
蓝盾
e世博
islot.
申博亚洲
澳门银河
B
腾博会
德信
C级广告商
吉祥坊
查看: 23338|回复: 23

[评测] 【威尼斯人评测】存提款方便快捷福利多多网页流畅

[复制链接]

3411

主题

8万

回帖

9624

金币

海燕硕士

积分
236129

万时之王老会员精华勋章勤奋勋章交易勋章光影行者

发表于 2025-10-4 13:53 | 显示全部楼层 |阅读模式

马上注册,结交更多好友,享用更多功能,让你轻松玩转社区。

您需要 登录 才可以下载或查看,没有账号?立即注册

×
2025年的7月26日的,就还是已经注册了澳门威尼斯人娱乐城的吧,当然对于这样的新的公司的,也还是先去用小额的资金的去试一试运气 了,打开了存款的页面,发现了有太多的存款的方式了。
! Z5 D) F* D1 z8 U, O; h/ v# ]9 q/ F3 z* a8 f' b
一、充值方式的选择
6 W( a4 l' q( p. p1 s, U$ R+ \  Z1、可选择在线存款的方式,这样的存款方式的话,可以有1%的送的,并且第2天还可以有0.5%送的。可以选择的电子钱包的有购宝钱包、钱能钱包、No钱包、OK钱包、K豆钱包都是可以使用的,这样的钱包用起来也还是非常的方便的,也还是可以成功的避免冻卡的风险,如果是这样的钱包的都没有的话,也可选择支付宝、银联、QQ支付,只是现在的环境不太理想的,也还是有一定的风险。当然还是有一个数字货币的存款的方式,也就是USDT的存款,虽然这样的存款方式需要手续费,但是还是有1.5%的存送的哦,也还是非常的划算的。当然还可以用线下存款,网银转账、支付宝、微信这些都可以,但是还是不建议经常这样的用哦。今天还是继续的存款了500,到账了505,明天还会送2.5元。2 ^2 f6 v. y9 d8 B
QQ截图20251004070952.jpg
8 u9 m& H  f$ H: P) F7 m
" [* Z, h7 f( n
! j/ U% s! K& A3 k( `8 y' T
- C% m% d9 E& V$ K  l% A- z8 Q QQ截图20251004071009.jpg 6 ^/ P5 \4 I, L. |7 o
; R- U3 p3 t8 I6 I4 e! N
" H+ g, |2 |$ A* p8 Q
QQ截图20251004071023.jpg
2 w( {) a2 X/ b/ v. b% i3 r9 Q QQ截图20251004071423.jpg % g' D1 z7 G7 r& ~, P
二、优惠和福利多多
3 c7 U1 B! {7 g  }只要你去选择了澳门威尼斯人娱乐城去玩,那么优惠和福利可以领取到手软,特别是对新人的话,也还是有太多的可以领取的福利了,首先只要注册了,存款满333元以上,累计投注满5000元以上的,就还是有很不错的优惠的可以领取的,且看下面的一个图片
5 |: O3 l$ O/ \6 d% ^/ [: | QQ截图20251004071521.jpg & E) _2 w2 ^' G4 ~
* S' l! }+ i! |# P4 s

' e" @# N# B! M% b4 |. J  R. ?1 O回归好礼也还是很好,如果你有没有去存款过了,也没有去游戏过了,那么你只要去存款,可以对应的等级就可以领取到对于的奖金的,也还是需要的就是可经常的去玩玩的福利会更加好) d6 v5 z$ C  w% i+ w
QQ截图20251004071544.jpg   ~6 L" V, u6 n8 c
新人的首存的也还是非常的不错的,最高的可以领取到2333元的哦,只是我去开始的时候,就还是仅仅是存款了810块的,也还是不敢去,所以后面的也还是仅仅是领取到了23块钱,也还是错过了这样的领取大额奖励的机会的
8 S+ y8 U/ `8 ~0 G) t: i QQ截图20251004071628.jpg QQ截图20251004071649.jpg
5 B# u1 b. z' q- {新人的二次的存款,可以再次的领取到1333元的哦,对于这样的首次存款和二次存款的话,也还是一定好好的珍惜,毕竟的还是仅仅是有2次机会的哦,在距离首存的7天内,任何的方式去存款存款,可以领取到对应的金额的奖励的,最多的可以领取到1333元的哦
& \; W- M4 v3 j5 s' z2 V: l4 o QQ截图20251004071715.jpg % f# |* u$ w5 L3 v. J, X2 m" U
7 M2 H* v4 N9 p. |# D& V1 O
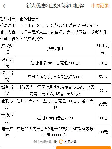
新人任务3任务成就10项大奖,有签到成就,钱包成就,投注成就,全勤成就,晋级成就等多个任务的奖励的,也还是非常的不错的,也还是需要的就是去玩了,完成了任务了,就还是会有这样的对应的这样的奖励了
7 O8 Y. k: y( b) L2 s& _ QQ截图20251004071729.jpg
$ e) n4 W% I& D2 W$ Z6 g6 T0 I9 \3 u$ m5 F' A5 I# C; w* i0 K
新人任务4注册满了3天,7天,15天的,还有送588的奖励的哦,这样的也还是需要的就是去完成了对应的投注,也还是需要的就是去喜欢去玩这样的游戏的吧,就还是可以有获得这样的奖励的哦
) k1 x, U' v+ M QQ截图20251004071747.jpg
5 D1 i3 q4 s& ?) a2 M
: y: ?6 K9 g5 a+ e0 Y! X不管你是新人还是老人,那么就还是需要的就是去存款了,就还是有机会的就是可以去领取红包奖励的,不过他们家的红包的奖励的好像是固定的,存款200元以上就可以领取一次红包,基本上是3.8元的,存款了2000元以上的,在第二天就可以去领取2次红包,一次会18.88元的固定的红包的奖励
# `5 x, X( S7 U2 K QQ截图20251004072256.jpg $ W+ z# K" ]% v% u( O5 W
  Z  [  S, P+ q3 n
二、游戏的种类多样,画面流畅& x4 b- G" `2 v
当然就游戏的话,也还是首选的就还是电子游戏了,有PG的电子的游戏,BBIN电子,JDB电子,CQ9电子等游戏,平常我还是比较喜欢的就是去玩PG电子的,因为这样的游戏的话,也还是会有免费的奖励的机会的,今天去玩了一下麻将胡了和爱尔兰精灵的,也还是没有输钱,但是还是没有遇到什么好的奖励的哦
, L% ]+ Q% H, p QQ截图20251004071847.jpg
& b8 x+ [5 J) q! F( F( v" i& x5 K) P, Q

4 f7 G2 K  t. A0 h% [0 W: p+ f4 o
QQ截图20251004082346.jpg
( y4 L! h- e' g4 v
) V& P& b: _* q; @/ w* h; Y: P QQ截图20251004082707.jpg % a6 T$ `0 a" k& Z6 k
% C  M! n+ r( L4 G3 g
  ]" ~$ C3 q9 n1 G( y
QQ截图20251004082942.jpg
9 p9 z0 ]% j/ o/ i# h- \* H0 r1 z& Q* d1 ^& B8 V& s

: J$ P5 ^, {! z4 _3 C, x/ j" s7 _ QQ截图20251004084609.jpg . P% n6 m) u$ [) ^
电子游戏的也还是很不错的,也还是有体育玩家的话,也还是可去试一试玩体育的感觉,还是有沙巴体育,LIVE体育,熊猫体育,皇冠体育,就我个人的感觉的来说,现在玩体育的还是玩的比较少的,皇冠体育的平台也还是比较流畅的,之前的话,也还是玩这个平台还是玩的比较多些, R% C7 ~1 Q2 v6 ?
QQ截图20251004071909.jpg
2 h2 K8 T- h* K0 M8 ~' |! j3 ?& v: D3 ^0 T, s
对于真人的游戏的话,也还是有很多的可以选择的,有BBIN这个传统的一下,也还是有PA的这个优秀的平台,也还是有EVO真人,还是有CQ9真人,当然对于这样的平台的话,平台的时候还是玩PA的时候还是比较多,当然还是只能是选择的就是小玩玩,我喜欢的就是去均注的去玩,也还是不会给自己太大的压力,但是今天去玩PA的时候,却遇到了连黑的,这样的感觉的还是会比较差了些,遇到了这样的情况,也还是只能是选择了止损了+ F, h! J3 @- c
QQ截图20251004071924.jpg - b% t/ u7 Y# o+ b2 Y5 I
% R6 Z/ ~& U2 q0 }! V- o# H

9 s( D! ^% e* p6 b QQ截图20251004085852.jpg 4 l& K2 @$ E4 f& z& M9 s* T
对于这样的公司,当然还是少不了的就是棋牌和扑鱼的游戏了,当然对于这样的2款游戏的话,我个人还是不怎么样喜欢的,所以就还是没有去玩过这样的平台,不过看起来这样的平台的也还是会比较多的哦+ I7 o1 `! Q% o, A6 N/ e" }
QQ截图20251004071947.jpg 0 `' f7 y# u- k

$ r5 {- x. ^& Q$ K- R
( o/ Y+ \5 C! T QQ截图20251004072004.jpg ) c7 A# g/ O9 i& q
彩票的平台的我还是会比较喜欢的,这样的彩票的平台的话,也还是比较多的,有彩票聊天室,有BBIN彩票,有沙巴彩票,有VR彩票,平常玩的比较多的就是VR的彩票,这样的彩票的赔率的还是比较高的,并且这个进程也还是比较快的,有1.5分彩票,有3分彩票的也还是会比较流畅的平台。但是今天去小玩了一下VR的彩票的,也还是没有什么感觉的,也还是遗憾的亏损的结果了。) ?# z* u4 W- k
QQ截图20251004072021.jpg ; i2 Q0 U7 B2 C3 `7 M+ s
! s# W; L8 u% t! \
QQ截图20251004124607.jpg . [: r" @- u4 I9 @: H  T
4 l; ]  W6 Q9 ^* T0 u$ @

! r7 F% ~3 ^! j2 B) W( m; @除了这个彩票以外的还是会有区块链和电竞的也还是可以去试一试的吧,只是我还没有那么多的精力的,也还是可以去看一下的吧9 T; w: o9 s* a
QQ截图20251004072032.jpg * ~9 t9 J! ]& J" ~/ w% c
' r" D8 D; `4 \$ S0 o1 m
QQ截图20251004072043.jpg . N. ^. k8 u/ j, M( Y
1 c# M, I1 t" P+ d7 Q# Z( O  t! K
三、提款方便快捷值得去玩
! |) N: G8 ~& ?/ Y, D1 J  I/ O提款还是非常的快捷和方便的,今天的存款的还不够流水的,就还是没有去提款的,但是从7月26日到现在的提款都还是会比较方便和快捷的,也还是到账的速度的话,就是在10分钟内的吧,这样的实力的公司还是可以继续的去信赖。
& p5 S' H+ e- |& Y6 w QQ截图20251004072208.jpg ) [4 Q) d$ ]  F5 b
' k4 O2 F3 M% u3 q9 @1 ^
QQ截图20251004072218.jpg 6 }# a3 ^! L" d$ \5 R% S
; `( F) d7 S" W& _+ _5 j

! v$ ?; O3 S2 n4 r) v3 |- e; U9 a, H  p) K  t0 f  P4 H% z- G
回复

使用道具 举报

1

主题

4994

回帖

4198

金币

金牌会员

积分
23389

老会员

发表于 2025-10-4 14:03 | 显示全部楼层
这个娱乐城确实是挺不错的,活动多喜欢玩的都有
回复 支持 反对

使用道具 举报

252

主题

1万

回帖

1730

金币

金牌会员

积分
32096

老会员

发表于 2025-10-4 15:39 | 显示全部楼层
这个公司,看起来真的是很不错的,有时间是可以去玩玩的。
回复 支持 反对

使用道具 举报

3411

主题

8万

回帖

9624

金币

海燕硕士

积分
236129

万时之王老会员精华勋章勤奋勋章交易勋章光影行者

 楼主| 发表于 2025-10-4 15:41 | 显示全部楼层
shunlifeiup 发表于 2025-10-4 14:03- T/ u: K& B& X& ]( u: X
这个娱乐城确实是挺不错的,活动多喜欢玩的都有

) E3 @9 d. [& U从这个公司来到论坛开始就一直去注册去玩,这个公司一直都还是比较好的
回复 支持 反对

使用道具 举报

3411

主题

8万

回帖

9624

金币

海燕硕士

积分
236129

万时之王老会员精华勋章勤奋勋章交易勋章光影行者

 楼主| 发表于 2025-10-4 15:41 | 显示全部楼层
黑雨衣大盗 发表于 2025-10-4 15:39
' {8 `9 S* }" [. S- R. r7 {这个公司,看起来真的是很不错的,有时间是可以去玩玩的。

7 \- `# x$ D; {$ a2 a  |; {反正平常也是在玩还是需要的,就是选择有实力的这样的公司去玩还是值得依靠的公司
回复 支持 反对

使用道具 举报

46

主题

1万

回帖

1372

金币

金牌会员

积分
24942

老会员

发表于 2025-10-4 17:42 | 显示全部楼层
楼主对于什么游戏,都是有所涉猎的,只要是能够赢钱,还是很不错的。
回复 支持 反对

使用道具 举报

480

主题

3万

回帖

4665

金币

铂金用户

积分
84327

老会员美女勋章勤奋勋章交易勋章

发表于 2025-10-4 20:05 | 显示全部楼层
这个公司有很多人在玩了,实战帖子经常可以看到的
回复 支持 反对

使用道具 举报

1594

主题

8万

回帖

1万

金币

海燕硕士

积分
251679

万时之王老会员精华勋章勤奋勋章交易勋章光影行者

发表于 2025-10-5 06:13 | 显示全部楼层
提款只要能够快速到账就会让人非常喜欢的,就害怕被坑的感觉了
回复 支持 反对

使用道具 举报

1594

主题

8万

回帖

1万

金币

海燕硕士

积分
251679

万时之王老会员精华勋章勤奋勋章交易勋章光影行者

发表于 2025-10-5 06:14 | 显示全部楼层
初秋2323a 发表于 2025-10-4 20:05
7 g8 r$ I  K. l# k- z这个公司有很多人在玩了,实战帖子经常可以看到的

/ E/ O# O# E$ l确实是非常好的公司了,大家都是非常喜欢家公司的了呢。
回复 支持 反对

使用道具 举报

3411

主题

8万

回帖

9624

金币

海燕硕士

积分
236129

万时之王老会员精华勋章勤奋勋章交易勋章光影行者

 楼主| 发表于 2025-10-5 07:37 | 显示全部楼层
十里变百里 发表于 2025-10-4 17:420 V" u% j% u- `" C  }  z% b7 V
楼主对于什么游戏,都是有所涉猎的,只要是能够赢钱,还是很不错的。
" w( e+ C* e- J5 G% C
反正无论是什么样的游戏都还是需要看运气的,只要运气到位就还是可以赚钱的
回复 支持 反对

使用道具 举报

3411

主题

8万

回帖

9624

金币

海燕硕士

积分
236129

万时之王老会员精华勋章勤奋勋章交易勋章光影行者

 楼主| 发表于 2025-10-5 07:37 | 显示全部楼层
cwx1994 发表于 2025-10-5 06:141 W, O4 k+ n0 T8 t7 U  [  ]& {
确实是非常好的公司了,大家都是非常喜欢家公司的了呢。

- x* R2 i' d8 X7 H1 D这个公司确实也是非常不错的,还是会有很多的福利的,可以去玩一下的
回复 支持 反对

使用道具 举报

3411

主题

8万

回帖

9624

金币

海燕硕士

积分
236129

万时之王老会员精华勋章勤奋勋章交易勋章光影行者

 楼主| 发表于 2025-10-5 07:38 | 显示全部楼层
cwx1994 发表于 2025-10-5 06:13  n& P, Y6 ~  z% b3 P
提款只要能够快速到账就会让人非常喜欢的,就害怕被坑的感觉了

+ _9 c/ n8 @8 k' Z+ C这个提款到账的速度也是很快的,当然有的时候也是会啊,比较害怕的就是那种被坑的感觉。这个也是完全可以理解的
回复 支持 反对

使用道具 举报

3411

主题

8万

回帖

9624

金币

海燕硕士

积分
236129

万时之王老会员精华勋章勤奋勋章交易勋章光影行者

 楼主| 发表于 2025-10-5 07:38 | 显示全部楼层
初秋2323a 发表于 2025-10-4 20:05
! d7 c' Y+ e0 O' p+ G) n这个公司有很多人在玩了,实战帖子经常可以看到的
3 T) k: m8 B8 ~
既然很多人都在玩的话,也是可以去玩一下,因为大家都没有听说这个公司有什么负面的消息啊
回复 支持 反对

使用道具 举报

3926

主题

8万

回帖

9491

金币

海燕硕士

积分
245395

万时之王老会员精华勋章勤奋勋章

发表于 2025-10-5 07:58 | 显示全部楼层
这家公司确实是相当的不错也是值得我们大家好好的去支持一下的呢
回复 支持 反对

使用道具 举报

3926

主题

8万

回帖

9491

金币

海燕硕士

积分
245395

万时之王老会员精华勋章勤奋勋章

发表于 2025-10-5 07:58 | 显示全部楼层
lantianyun 发表于 2025-10-5 07:38$ D1 t4 v. \4 S( g" y  w: n% H# M
既然很多人都在玩的话,也是可以去玩一下,因为大家都没有听说这个公司有什么负面的消息啊 ...
; O6 _: G: O6 s& D* K0 w6 `
很多人都在玩儿,确实还是非常给力的一个公司,并且活动优惠太多了
回复 支持 反对

使用道具 举报

您需要登录后才可以回帖 登录 | 立即注册

本版积分规则

广告合作|福利汇|论坛简介|钱包教程|手机版|小黑屋|Archiver|海燕论坛

快速回复 返回顶部 返回列表